yabo鸭脖微控制器MCU典型应用-洁牙器方案

来源:yabo鸭脖 时间:2022-05-19

yabo鸭脖微控制器MCU典型应用-洁牙器方案


洁牙器实物图

洁牙器实物图


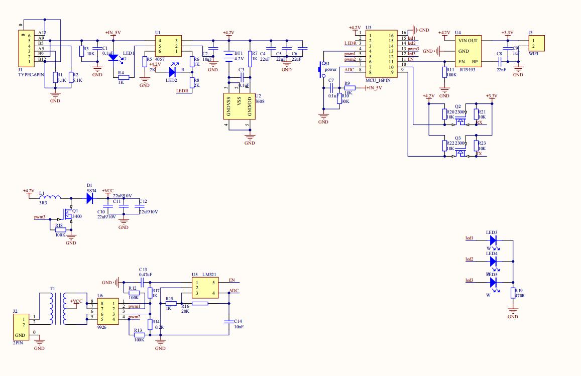
洁牙器原理图

洁牙器原理图


洁牙器结构图V1.0

洁牙器结构图V1.0


      一款新型的可视智能冲牙器,可通过连接手机,平板等设备,开启APP直观的探视牙齿状况,可同时在线以多种模式清洁牙齿上的污渍。轻柔模式:新手或者牙龈过敏者;标准模式:经常性冲牙人群适用;SPA模式:对牙龈牙床脉冲式按摩。

技术参数:

       额定电压:5V;额定功率:10.9w;功能模式:3档(轻柔模式、标准模式、SPA模式);电量提示:红灯急闪;充电电流:0.85A;电池规格:2000mAH。