简述:
TX4143 是一款内置功率 MOSFET的单片降压型开关模式转换器。
TX4143在 6-40V 宽输入电源范围内实现 2.5 A峰值输出电流,并且具有出色的线电压和负载调整率。
TX4143采用 PWM 电流模工作模式,环路易于稳定并提供快速的瞬态响应。
TX4143 外部提供 FS 脚,可通过外接一个电阻设置工作频率。
TX4143 集成了包括逐周期电流限制和热关断等保护功能。
TX4143 采用 ESOP8 封装,且外围元器件少。
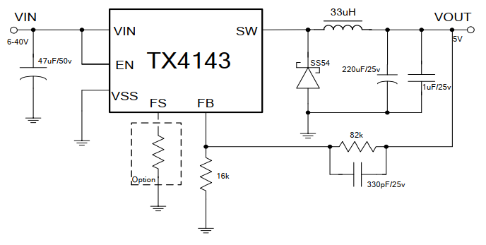
典型应用:

封装:

输入电压 :5.5V - 40V
输出电压 :< Vi - 1V
输出电流 :< 2.5A
静态电流 :0.15mA
开关频率:可调频率/默认140KHz
驱动方式:内置MOS
整流方式:异步整流
封装:ESOP-8