热熔胶枪(Hot-melt-glue-gun) 是一款维修工具,通过电热融化熔胶条,用于密封和填充黏连器件。
根据客户要求的不同,我司有针对此类产品多种技术处理方案,技术资料也有所不同,所以不能直接呈现,有需求的客户请与yabo鸭脖联系洽淡,谢谢!
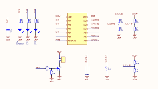
4、指示灯:三颗蓝色LED。集工作指示、电量指示、充电指示功能。
工作指示:开机时显示电量并且第一颗灯快速闪烁,20秒后转为正常电量指示(指示现时电量)),
电量显示:轻触一下开关机键及工作全时显示电量:三颗灯全亮,3.50V-3.80V两颗灯亮,一颗灯亮,以下一颗灯慢速闪亮,自动关机断电,全部灯灭。
充电时:(充电电量约30%以下)一颗灯闪亮,(充电电量约30%-70%)一颗灯长亮,第二颗灯闪亮,(充电电量约70%以上)两颗灯长亮,第三颗灯闪亮,(充电电量约85%-95%)充满全部灯长亮,停止充电,3分钟后全部灯熄灭。工作时充电时自动停止输出,进去待机状态,直到不动作3分钟后自动关机。
5、开机后不动作3分钟自动关机,动作开关用振动开关方式,自动关机后操作不会重新启动。
6、振动开关触发胶枪唤醒,省电低功耗
7、内置温控保护,避免过热引起事故
8、过放保护
9、过充保护
10、短路保护
